電線電纜知識匯總2
常用電(線)纜類型
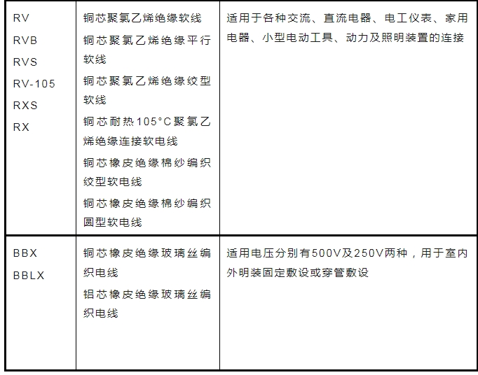
電線電纜規格型號說明:


注:B(B)——第一個字母表示布線,第二個字母表示玻璃絲編制。V(V)——第一個字母表示聚乙烯(塑料)絕緣,第二個字母表示聚乙烯護套。L(L)——鋁,無L則表示銅F(F)——復合型R——軟線S——雙絞X——絕緣橡膠
常用線纜類型:
線纜符號含義:
R-連接用軟電纜(電線),軟結構
V-絕緣聚氯乙烯
V-聚氯乙烯絕緣
V-聚氯乙烯護套
B-平型(扁形)
S-雙絞型
A-鍍錫或鍍銀
F-耐高溫
P-編織屏蔽
P2-銅帶屏蔽
P22-鋼帶鎧裝
Y—預制型、一般省略,或聚烯烴護套
FD—產品類別代號,指分支電纜。將要頒布的建設部標準用FZ表示,其實質相同
YJ—交聯聚乙烯絕緣
V—聚氯乙烯絕緣或護套
ZR—阻燃型
NH—耐火型
WDZ—無鹵低煙阻燃型
WDN—無鹵低煙耐火型
RV 銅芯氯乙烯絕緣連接電纜(電線)
AVR 鍍錫銅芯聚乙烯絕緣平型連接軟電纜(電線)
RVB 銅芯聚氯乙烯平型連接電線
RVS 銅芯聚氯乙烯絞型連接電線
RVV 銅芯聚氯乙烯絕緣聚氯乙烯護套圓形連接軟電纜
ARVV 鍍錫銅芯聚氯乙烯絕緣聚氯乙烯護套平形連接軟電纜
RVVB 銅芯聚氯乙烯絕緣聚氯乙烯護套平形連接軟電纜
RV-105 銅芯耐熱105oC聚氯乙烯絕緣聚氯乙烯絕緣連接軟電纜
AF-205AFS-250AFP-250 鍍銀聚氯乙氟塑料絕緣耐高溫-60oC~250oC連接軟電線
免責聲明:本文來源于網絡版權歸作者所有。如有侵權,請聯系作者刪除。